
我国数据资源规模快速增长,数据显示,2022年我国数据产量达8.1ZB,同比增长22.7%,全球占比达10.5%,位居世界第二。充分发挥我国海量数据规模和丰富应用场景优势,须加快构建数据基础制度,而数据产权制度是“数据二十条”提出的构建四大数据基础制度中的根基。
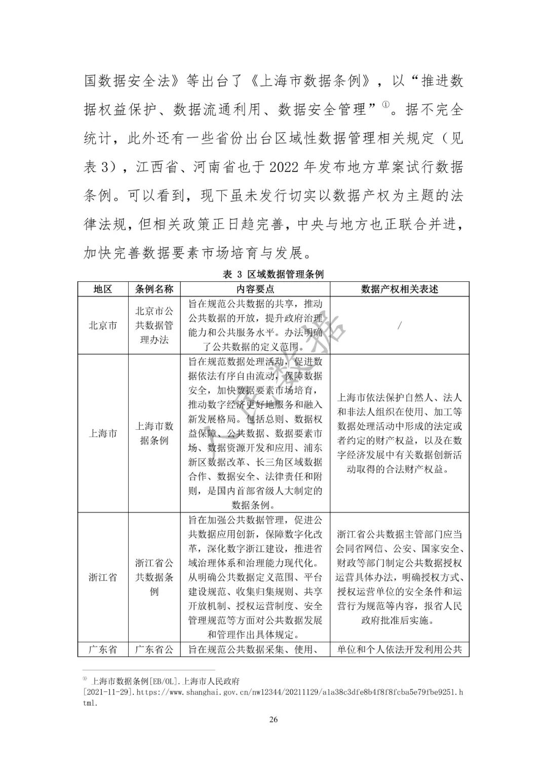
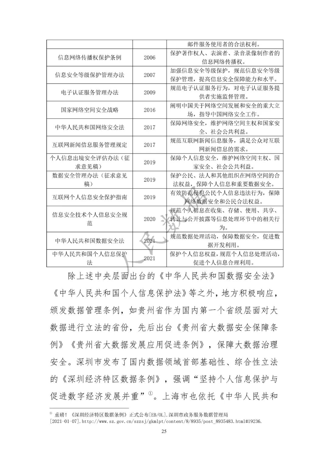
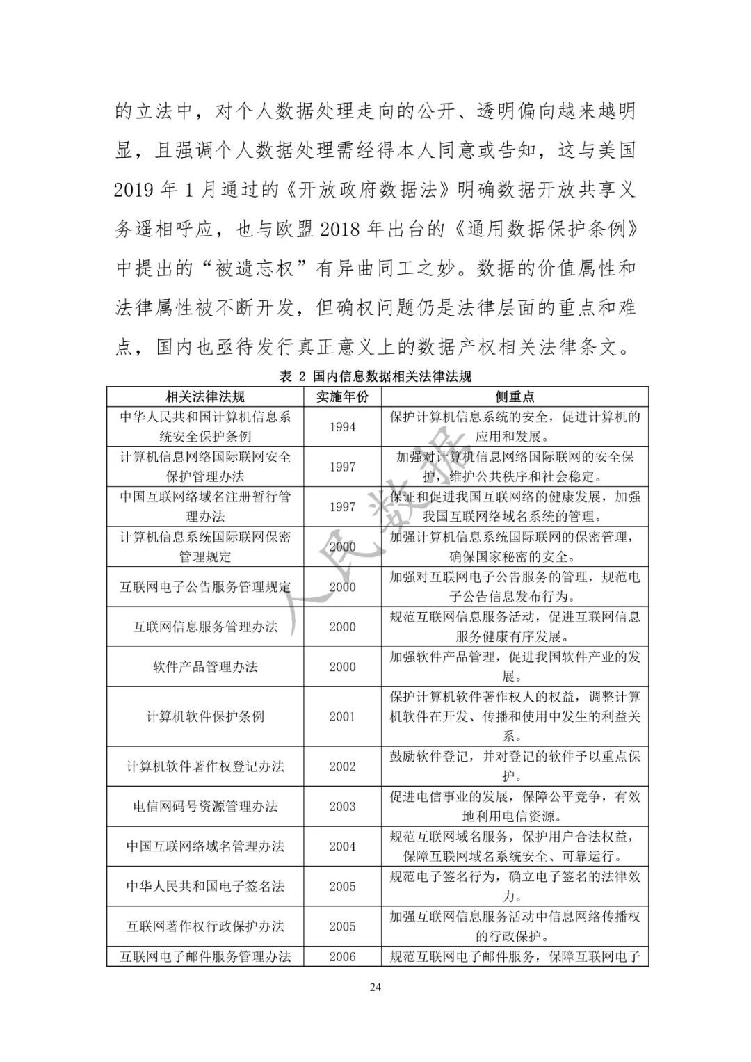
当前,我国数据产权制度建设取得良好成果,产业界、各地、数据交易所等平台积累了很多经验,但也存在着一些亟待解决的问题、难点和痛点,数据要素权属及其确立规则仍不清晰,制约着数据要素流通交易。
为进一步推动数据要素的高质量发展,促进激活数据要素潜能,人民数据联合浙江大学网安学院撰写《中国数据产权制度蓝皮书》。
本文来源:人民数据、数据观
如需下载,请点击阅读原文:
以下为报告部分内容










































……
完整版更精彩
-
如需下载,请点击阅读原文